英国365上市(品牌公司)-Global Platform
首页
关于我们
英国365上市公司简介
现任领导
机构设置
人员分工
联系我们
党建工作
党建动态
支部建设
专题教育
团队队伍
创新创业导师
含弘导师
智慧农业导师
规章制度
人才培养
创新创业
人才培养
专业介绍
人才招聘
教务动态
学工动态
科研平台
创新创业
双创教育
双创实践
典型成果
员工组织
国际交流
交流动态
合作项目
员工之家
员工信息
员工风采
下载中心
大创管理系统
英国365上市公司 含弘公司 智慧农业公司
首页
关于我们
英国365上市公司简介
现任领导
机构设置
人员分工
联系我们
党建工作
党建动态
支部建设
专题教育
团队队伍
创新创业导师
含弘导师
智慧农业导师
规章制度
人才培养
创新创业
人才培养
专业介绍
人才招聘
教务动态
学工动态
科研平台
创新创业
双创教育
双创实践
项目训练平台
竞赛活动平台
孵化培育平台
校地合作平台
典型成果
员工组织
国际交流
交流动态
合作项目
员工之家
员工信息
员工风采
下载中心
大创管理系统
规章制度
人才培养
创新创业
您当前的位置:
首页
>
规章制度
>
创新创业
>
正文
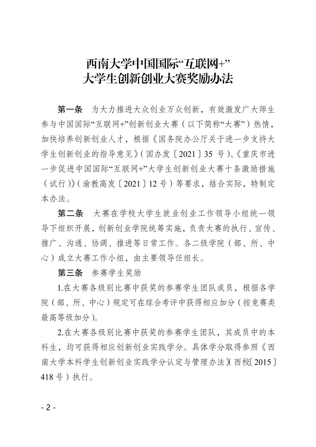
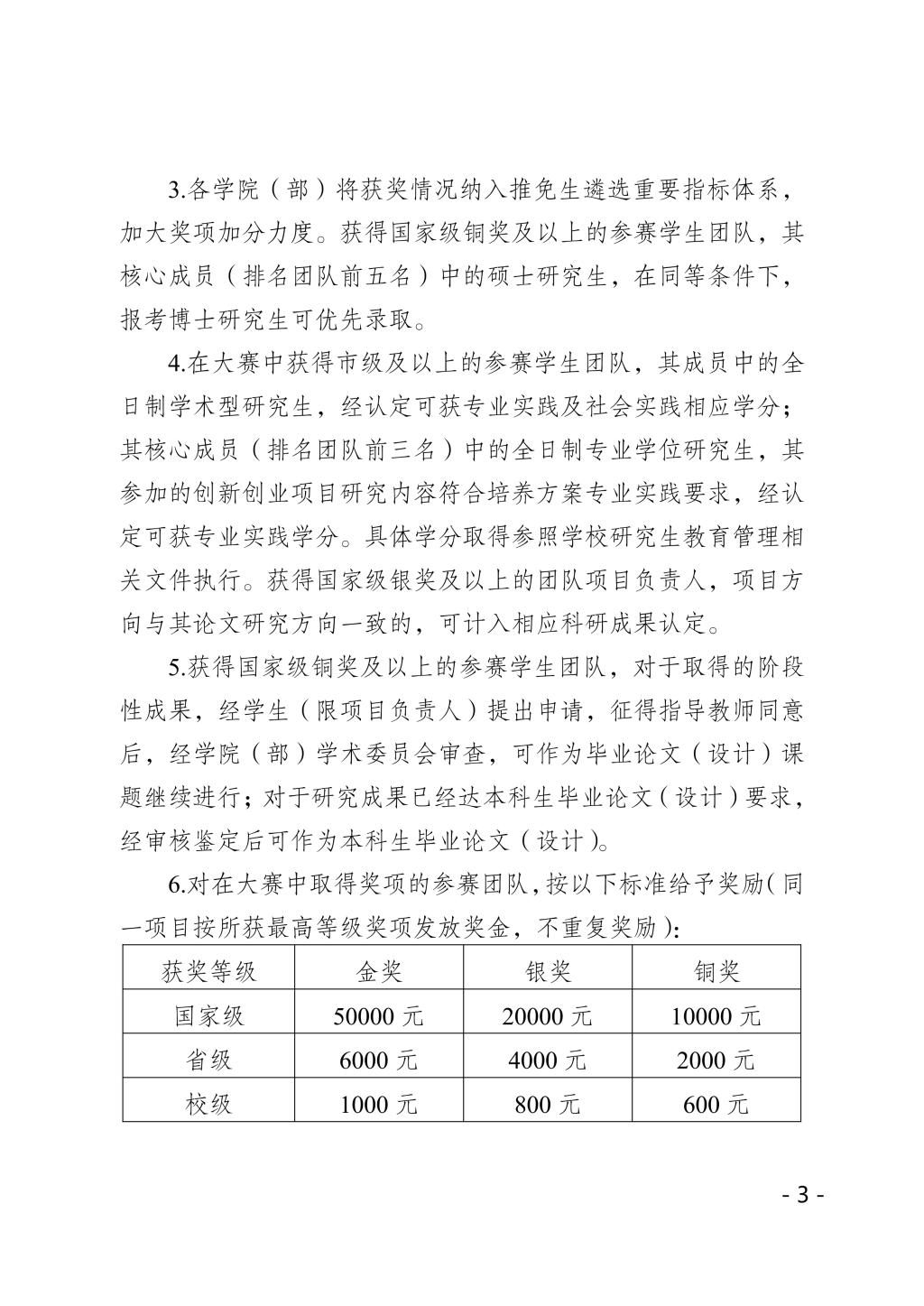
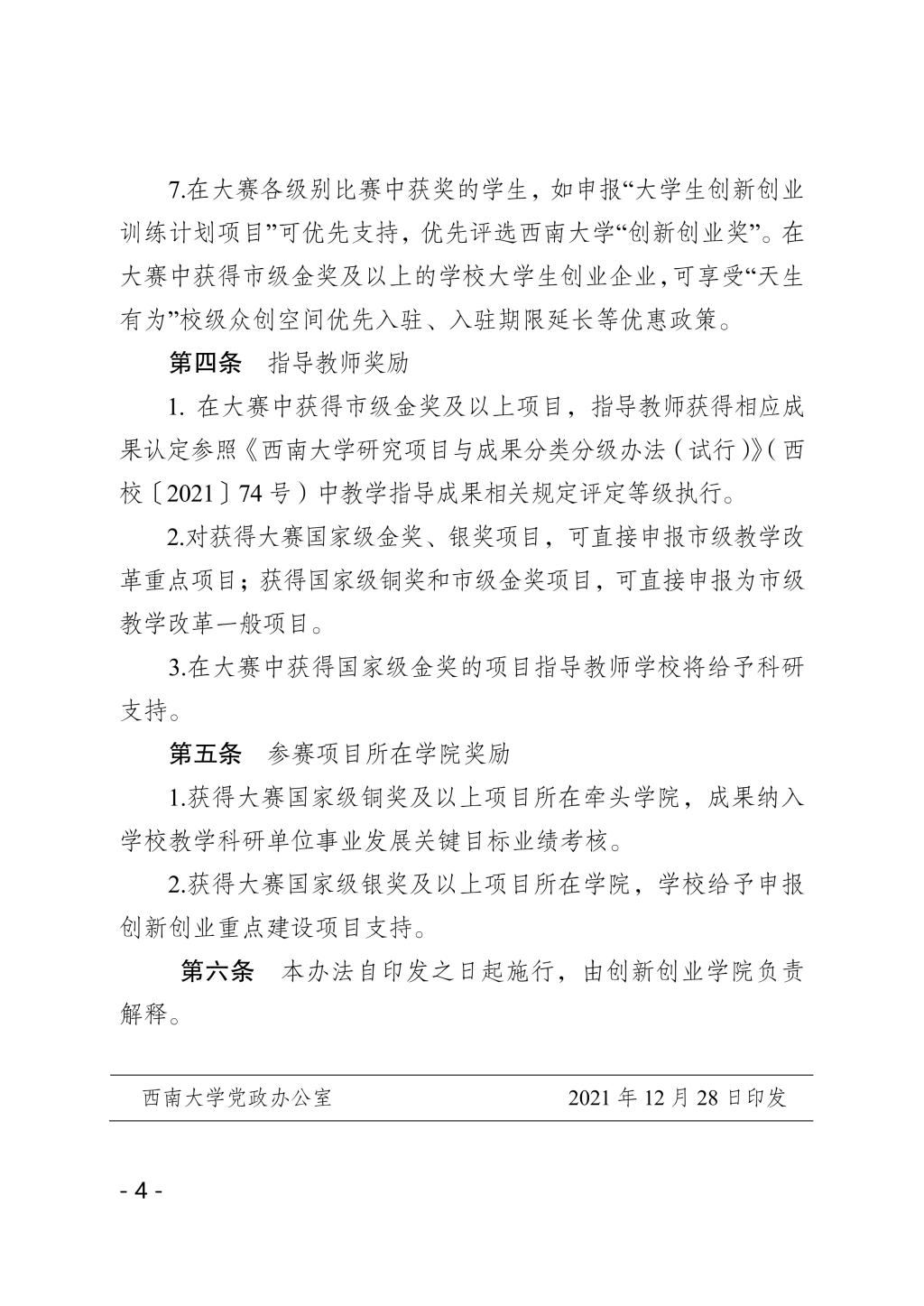
关于印发《英国365上市公司中国国际“互联网+”老员工创新创业大赛奖励办法》的通知
时间:2022年09月06日 作者: 编辑:xn_cxcy 审核: 来源:英国365上市公司 浏览次数:
附件【
关于印发《英国365上市公司中国国际“互联网+”老员工创新创业大赛奖励办法》的通知.pdf
】已下载
次